Christoph Weniger
Tuesday, 7 Mar 2022
\(\newcommand{\indep}{\perp\!\!\!\perp}\)

Probabilistic inference using Bayes’ theorem
\[ P(Z|X) = \frac{P(X|Z)P(Z)}{P(X)} \]
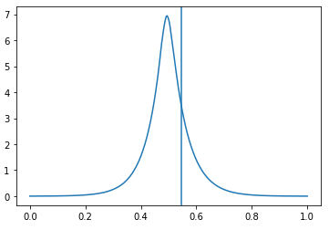
Multimodal posteriors

In the case of multi-modal posteriors, MCMC methods like Metropolis-Hastings can get stuck in one of the modes instead of exploring all of them.
Image credit: Dynesty 1.1
Curse of dimensionality

In high dimensions, by far most of the volume of any region sits at the boundaries. This makes it increasingly hard to sample from the entire parameter space.
Image credit: Bishop 2007
No simulation reuse
Sometimes calculating the likelihood \(p(\mathbf x|z)\) of a specific parameter point \(z\) can be computationally very expensive. We cannot easily reuse these simulations in later runs.
Is there a smarter way of doing that with neural networks?
Main idea: Instead of sampling from the posterior, we try to approximate it. There is quite a variety of techniques.
This all falls broadly into the class of variational Bayesian methods. In this lecture we will discuss posterior and ratio estimation.
Let’s find some fitting function \(Q(z)\), aka variational posterior, such that \(Q(z) \approx P(z|x)\)

See Carleo, Giuseppe et al., 2019. “Machine Learning and the Physical Sciences.” http://arxiv.org/abs/1903.10563; Excellent overview: Zhang, Cheng et al. 2017. “Advances in Variational Inference.” http://arxiv.org/abs/1711.05597; also Cranmer, Kyle, Johann Brehmer, and Gilles Louppe. 2019. “The Frontier of Simulation-Based Inference.” http://arxiv.org/abs/1911.01429; Cranmer, Kyle, Juan Pavez, and Gilles Louppe. 2015. “Approximating Likelihood Ratios with Calibrated Discriminative Classifiers.” http://arxiv.org/abs/1506.02169
How to measure differences between probability distribution functions?
\[ D_{\rm KL}(P||Q) = \int p(x) \ln \left(\frac{p(x)}{q(x)}\right)dx \]
Measures difference between probability density distributions.

What happens when approximating, say, a bi-modal function with a single mode?
Reverse KL divergence
Forward KL divergence

Image credit: John Winn.
Goal: Find \(q_\phi(z|x_0)\) for some observation \(x_0\) by minimize the KL divergence at \(x=x_0\)
\[ D_{\rm KL}(p||q) = \int p(z|x) \ln \left(\frac{p(z|x)}{q_\phi(z|x)}\right) dz = \mathbb{E}_{z \sim p(z|x)} \left[\ln\frac{p(z|x)}{q_\phi(z|x)}\right] \]
Approach: average over all possible observations, \(x\), and minimize
\[ \mathbb{E}_{x\sim p(x)}\left[ D_{KL}(p||q) \right] = -\mathbb{E}_{x, z \sim p(x, z)} \ln q_\phi(z|x) + \text{const} \]
This is simple: use gradient estimator
\[ \hat g_\phi(x) = - \nabla_\phi \ln q_\phi(z|x) \quad \text{with} \quad x, z\sim p(x, z) \]
Result:
Density estimation of \(q_\phi(z|x)\)
Pick parametric model \(q(z|\xi)\), and train NN to predict parameters \(\xi \equiv NN_\phi(x)\).
Gaussian mixture model

Normalizing flows

Image credit: https://siboehm.com/articles/19/normalizing-flow-network
Our goal is to approximate the “ratio” \[ r(\mathbf{x}, z) \equiv \frac{p(\mathbf{x}, z)}{p(\mathbf{x})p(z)} = \frac{p(\mathbf x|z)}{p(\mathbf x)} = \frac{p(z|\mathbf x)}{p(z)} \] This specific combination of probability densities is also known as point-wise mutual information. All equalities hold trivially due to various definitions of conditional probability distributions (see Bayes theorem).
Importantly: Since we know the prior \(p(z)\), learning this ratio is enough to estimate the posterior.
This requires loss functions that are different from forward KL. Connections between ratio and density estimation were e.g. discussed in Durkan, Conor et al. 2020. “On Contrastive Learning for Likelihood-Free Inference.” http://arxiv.org/abs/2002.03712
The surprising thing is that it is possile to estimate this ratio based on a simple binary classification task.
Goal: for any pair of observation \(\mathbf x\) and model parameter \(z\), the goal is to estimate the probability that this pair belongs one of the following classes
See e.g. Louppe+Hermanns 2019 and references therein
Cat

Donkey

Cat

Cat

Donkey

Donkey

Donkey

Cat

Cat

Donkey

Cat

Donkey

Data: \(\mathbf x = \text{Image}\); Label: \(z \in \{\text{Cat}, \text{Donkey}\}\)
See Louppe+Hermanns 2019
What loss function should one use?
Strategy: We train a neural network \(d_\phi(\mathbf x, z) \in [0, 1]\) as binary classifier to estimate the probability of hypothesis \(H_0\) or \(H_1\). The network output can be interpreted, for a given input pair \(\mathbf x\) and \(z\), as probability that \(H_0\) is true.
The corresponding loss function is the binary cross-entroy loss
\[ L\left[d(\mathbf x, z)\right] = -\int dx dz \left[ p(\mathbf x, z) \ln\left(d(\mathbf x, z)\right) + p(\mathbf x)p(z) \ln\left(1-d(\mathbf x, z)\right) \right] \]
Minimizing that function (see next slide) w.r.t. the network parameters \(\phi\) yields \[ d(\mathbf x, z) \approx \frac{p(\mathbf x, z)}{p(\mathbf x, z) + p(\mathbf x)p(z)} \]
See Louppe+Hermanns 2019
We can formally take the derivative of the loss function w.r.t. network weights.
\[ \frac{\partial}{\partial\phi} L \left[d_\phi(\mathbf x, z)\right] = - \frac{\partial}{\partial\phi} \int dx dz \left[ p(\mathbf x, z) \ln\left(d(\mathbf x, z)\right) + p(\mathbf x)p(z) \ln\left(1-d(\mathbf x, z) \right) \right] \] \[ = -\int dx dz \left[ \frac{p(\mathbf x, z)}{d(\mathbf x, z)} - \frac{p(\mathbf x)p(z)}{1-d(\mathbf x, z) } \right] \frac{\partial d(\mathbf x, z)}{\partial \phi} \]
Setting the part in square brackets to zero yields \[ d(\mathbf x, z) \simeq \frac{p(\mathbf x, z)}{p(\mathbf x, z) + p(\mathbf x)p(z)}\;, \] which directly gives us our ratio estimator via \[ r(\mathbf x, z) \equiv \frac{d(\mathbf x, z)}{1- d(\mathbf x, z)} \simeq \frac{p(\mathbf x|z)}{p(\mathbf x)} = \frac{p(z|\mathbf x)}{p(z)} \;. \]
Our above binary cross-entropy loss function can be equivalently written as \[ L\left[d(\mathbf x, z)\right] = - \mathbb{E}_{ z\sim p(z), \mathbf x\sim p(\mathbf x|z), z'\sim p(z')} \left[ \ln\left(d(\mathbf x, z)\right) + \ln\left(1-d(\mathbf x, z')\right) \right]\;. \]
Estimates of this expectation value can be implemented in the training loop by first drawn pairs \(\mathbf x, z\) jointly and then drawing another \(z'\) from the prior.

From Miller+2020.
Your task: Estimate the radius, \(r \in [0, 1]\), of three rings, with a posterior.

